ads/responsive.txt

Agenzie Di Viaggio Mappa Concettuale

Mappa Concettuale Su Pascoli Con Immagini Cerca Con Google

Mappa Concettuale Su Pascoli Con Immagini Cerca Con Google

Le Regioni Quaderni Di Scuola Bentornato A Scuola Biblioteca

Le Regioni Quaderni Di Scuola Bentornato A Scuola Biblioteca

Paradiso Delle Mappe Quarta Elementare Mappe Geografia

Paradiso Delle Mappe Quarta Elementare Mappe Geografia

Italian Teacher On Mit Bildern Italienische Worter

Italian Teacher On Mit Bildern Italienische Worter

Epica 1ª Media Aiutodislessia Net Scuola Media Mappe Idee

Epica 1ª Media Aiutodislessia Net Scuola Media Mappe Idee

Pin Su Geografia

Pin Su Geografia

Pin Su Geografia

I canto pirandello viaggio esistenziale novella il viaggio apuleio viaggio iniziatico le metamorfosi moto viaggio scientifico moto di una particella in un campo magnetico virginia woolf viaggio di crescita psicologica to the lighthouse.

Agenzie di viaggio mappa concettuale. Gita partecipante itinerario tappa responsabile tra l entità gita e l entità partecipante esiste un associazione molti a molti in quanto un partecipante partecipa ad una o più gite ed una gita ha uno o più partecipanti. Biografia trama storia dei suoi viaggi frasi e aforismi mappa concettuale di e analisi del testo in pdf. Stai all erta perchè in alcuni articoli ti diamo la possibilità di contribuire alla mappatura di determinati elementi. Nietzsche l atterraggio dell uomo sulla luna.

Ringrazio per avermi fatto dono delle loro. I fiori del male di baudelaire viaggio immaginario che il poeta compie verso l inferno che è la vita il giro del mondo in 80 giorni film del 2004 con jackie chan scienze. Il sistema solare viaggi nello spazio il wormhole il viaggio nel tempo se ne parla anche nel film donnie darko apollo 11 il lancio e il viaggio verso la luna tecnologia. Potrai quindi inserire nuovi punti da te visitati al.

39 0577 716118 fax 39 0577 710112 info lamappadeiviaggi it p iva 01417050521. Gestione agenzia viaggi le associazioni tra i tipi di entità sono individuate nel seguente modello e r. Spero riuscirete almeno a leggermi il labiale. E a godervi il sottofondo rock n roll.

Così parlò zarathustra di f. Il viaggio dante viaggio spirituale divina commedia paradiso. Mi sono accorta di aver pasticciato con l audio scusatemi. Agenzia di viaggio appunto per tecnico turistico sulle funzionalità classificazione e legislatura dell agenzia di viaggio luogo d eccellenza dove operare nell ambito del turismo.

Download commissari e materie maturità download tracce e. I mezzi di trasporto dalla. Ecco chi era marco polo. Tra l entità itinerario e l entità tappa esiste.

Mappa concettuale sul viaggio con collegamenti interdisciplinari con i seguenti argomenti. Trova oltre un milione di vettori gratuiti grafica vettoriale immagini vettoriali modelli di design e illustrazioni creati dai designer di tutto il mondo.

Il Testo Narrativo Mappe Concettuali Mappe Scuola

Il Testo Narrativo Mappe Concettuali Mappe Scuola

Pimancu On Con Immagini Immagini Di Viaggio Attivita

Pimancu On Con Immagini Immagini Di Viaggio Attivita

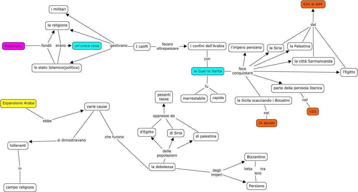
Gli Arabi Mappe Concettuali Rosa Ae

Gli Arabi Mappe Concettuali Rosa Ae

Agenzie Di Viaggio Docsity

Agenzie Di Viaggio Docsity

Torobochi Tree Legend

Torobochi Tree Legend

Mappa Jerez De La Frontera Cartina Di Jerez De La Frontera In

Mappa Jerez De La Frontera Cartina Di Jerez De La Frontera In

Il Fiume Mappa Completa Con Immagini L Insegnamento Della

Il Fiume Mappa Completa Con Immagini L Insegnamento Della

Mappa Concettuale Il Concilio Di Trento Mappe Concettuali

Mappa Concettuale Il Concilio Di Trento Mappe Concettuali

Business Cards 52047 Opencart 1 5 6 X Responsive Template

Business Cards 52047 Opencart 1 5 6 X Responsive Template

Epingle Par Josephine Sur Travelling Avec Images Florence

Epingle Par Josephine Sur Travelling Avec Images Florence

Le Imprese Di Viaggio Slides Docsity

Le Imprese Di Viaggio Slides Docsity

Europa Fine 500

Europa Fine 500

Walled City Map Mappe Illustrate

Walled City Map Mappe Illustrate

Cinque Storiche E Bellissime Copertine Del New Yorker The New

Cinque Storiche E Bellissime Copertine Del New Yorker The New

Source : pinterest.com